当前位置:首页
> 新闻中心 > 学术动态
太阳成集团tyc33455郭仰东/张娜实验室揭示褪黑素参与番茄耐冷的信号转导途径

发布日期:2025-10-23 字体:[ ] 浏览次数:

在番茄设施生产中,低温是冬季与早春季节最关键的限制因素。低温直接导致成苗质量差、整齐度低,延误最佳定植期,同时额外补苗、加温也会显著推高生产成本。因此,克服低温胁迫是实现番茄设施安全生产与效益提升的核心环节。继今年初在《Advanced Science》上发表褪黑素在番茄中的受体鉴定成果后,太阳成集团tyc33455郭仰东研究团队近日在知名期刊《The Plant Journal》上发表了题为“Melatonin regulates tomato cold tolerance through SIPMTRs-SICaM6-SIICE1 signaling cascade” 的研究论文。该研究系统阐明了褪黑素通过“SIPMTRs–SICaM6–SIICE1”信号级联通路参与番茄的耐冷性调控,不仅加深了对褪黑素作为信号分子作用机制的认识,也为提高蔬菜冬季育苗质量提供了重要指导。

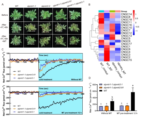
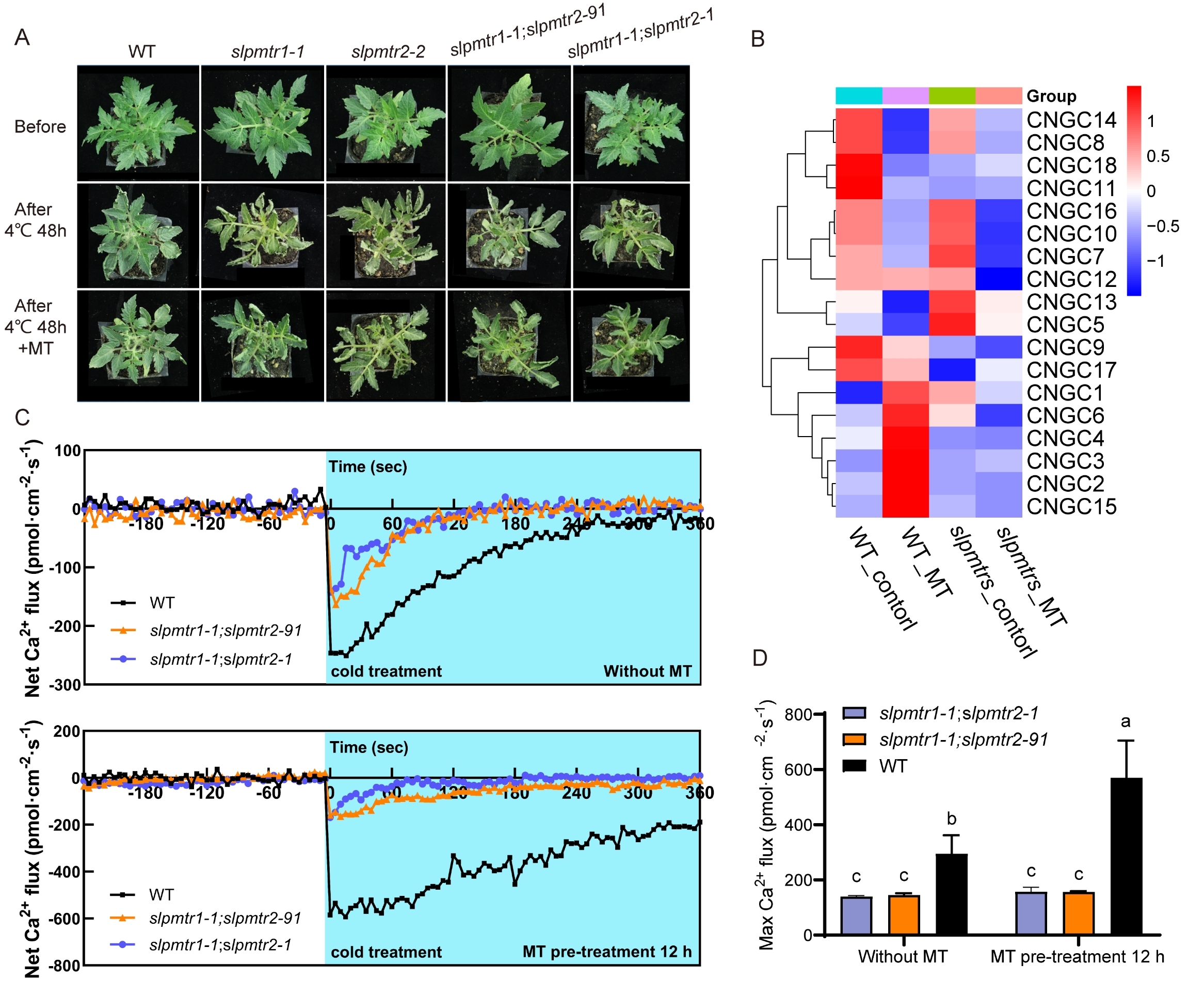
该论文在前期鉴定出的番茄褪黑素受体SlPMTR1/2基础上,进一步揭示了褪黑素作为信号分子在调控番茄耐冷方面从受体感知到转录调控的重要功能。当位于细胞膜的SIPMTR1/2蛋白感知到褪黑素信号,会启动下游信号转导,借由第二信使钙离子信号通路激活ICE1-CBF转录调控通路,显著提升番茄的耐冷能力。Ca2+作为一种通用的第二信使,在植物冷诱导的信号转导中起着关键作用。研究发现褪黑素能够以SIPMTR1/2依赖方式促进番茄在冷刺激下的钙离子内流,并上调环核苷酸门控通道SICNGC的表达,放大钙信号。缺失功能的slpmtr1/2突变体在低温下出现严重萎蔫和叶片卷曲,叶片中ROS与丙二醛(MDA)大量积累,整体耐冷性显著降低。

钙调蛋白CaM是植物体内解码钙信号并激活冷应答的关键成分,而番茄中钙调蛋白SICaM6在细胞核中会抑制SIICE1的转录活性负调控植物耐冷性。该论文发现SIPMTR1/2能够与SICaM6直接相互作用并将其“锁”在细胞膜上,阻止其进入细胞核行使功能,而结合褪黑素后的SIPMTR1/2与SICaM6的互作强度会进一步增加。这使得SICaM6对SIICE1的抑制作用被有效解除,并能激活经典的ICE1-CBF冷响应通路。这一发现将褪黑素信号与植物中经典的ICE1-CBF冷响应通路直接连通。

该研究揭示了一条由褪黑素受体介导的完整的番茄耐冷信号通路“SIPMTRs–SICaM6–SIICE1”,将褪黑素感知与经典冷胁迫响应直接关联。这一发现加深了我们对褪黑素生理功能的认知,为外源调节剂提高番茄耐冷能力提供了理论依据。

太阳成集团tyc33455在读博士生刘颖和荆世瑞为该论文共同第一作者,张娜副教授和郭仰东教授为该论文共同通讯作者。沈阳农业大学太阳成集团tyc33455许涛教授、太阳成集团tyc33455cc生物学院郭岩教授在课题研究中给予了重要的材料和技术支持。该研究受到国家自然科学基金、北京市乡村振兴农业科技项目、北京科技创新服务能力建设-高精尖学科建设项目和太阳成集团tyc33455cc2115人才培育计划等项目的资助。

论文链接:https://onlinelibrary.wiley.com/doi/10.1111/tpj.70528




供图、供稿:郭仰东/张娜课题组

编辑:王冰莹  蒋晓彤

责编:付国强

信息来源:太阳成集团tyc33455
Top